Elektronische Karte (Version 1.1)
Der Schaltplan liegt als PDF-File vor. Es wird empfohlen, ihn auf einem DIN A3-Bogen auszudrucken.
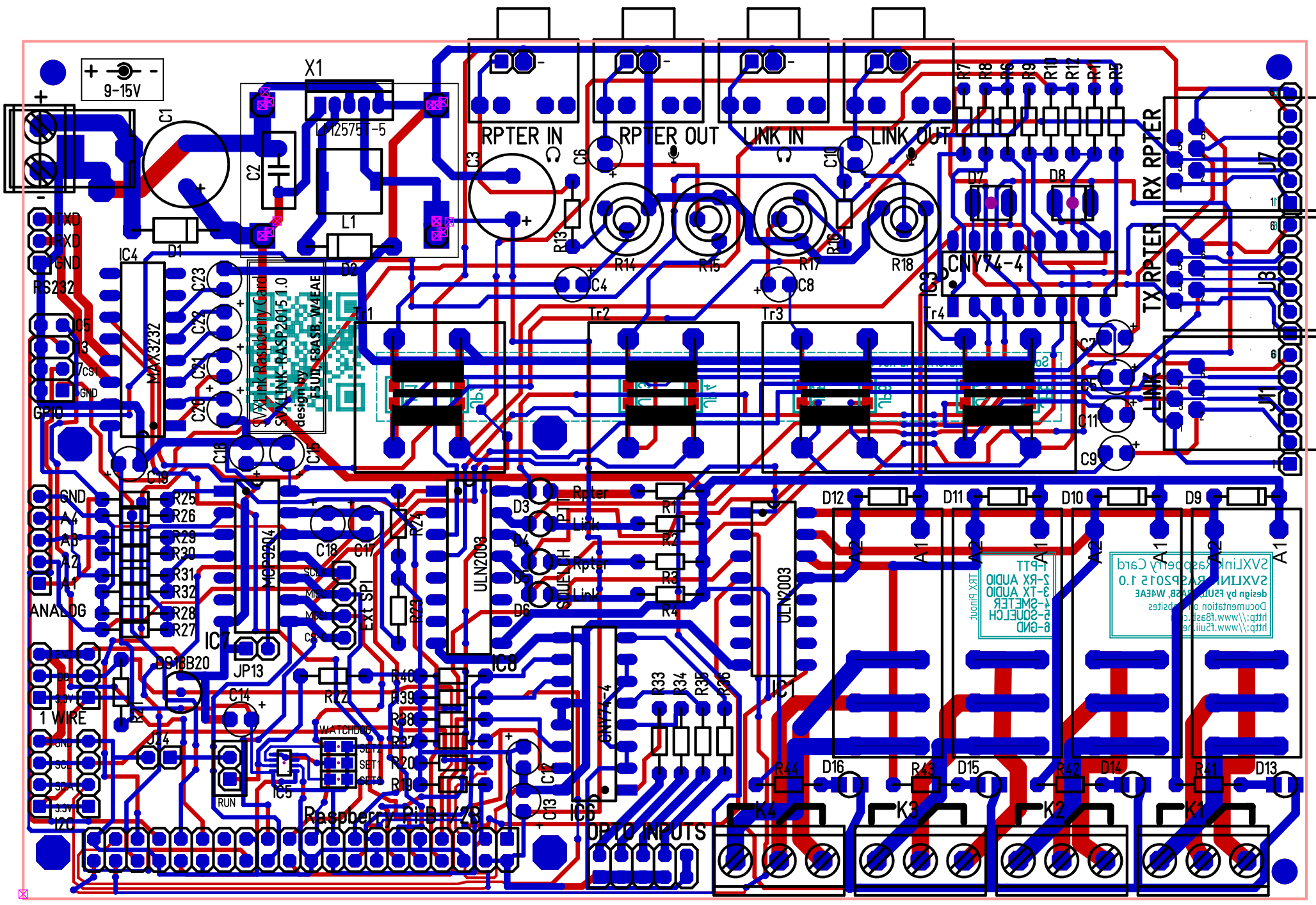
<note>Hier findest Du die Definition der Protoyp-Version 1.0 </note>
Teileliste
| Menge | Bezeichnung | Wert |
| 2 | C1,C3 | 220µF Elko 16V |
| 8 | C4,C5,C6,C7,C8,C9,C10,C11 | 10µF keramisch (106) |
| 12 | C2 (¹),C12,C13,C14,C15,C16,C18,C19,C20,C21,C22,C23 | 0,1µF/ 100nF Tantal (104) |
| 1 | C17 | 1µF Tantal (105) |
| 2 | D1,D2 (¹) | 1N5817 oder 1N5820 (¹) |
| 2 | D3,D4 | LED rot |
| 6 | D5,D6,D13,D14,D15,D16 | LED grün |
| 2 | D7,D8 | 10BQ015 (SMD) oder 1N5819 |
| 4 | D9,D10,D11,D12 | 1N4148 |
| 2 | IC1,IC8 | ULN2003 |
| 1 | IC2 | DS18B20 |
| 2 | IC3,IC6 | CNY74-4 |
| 1 | IC4 | MAX3232 |
| 1 | IC5 | MAX6369 |
| 1 | IC7 | MCP3204 |
| 1 | J1 | 40-poliger Stecker, Raspberry Pi B+/2B |
| 4 | J4,J8,J12,J14 | Stecker 3,5mm |
| 3 | J2,J6,J10 | RJ 12 : TX RPTER, RX RPTER, LINK |
| 1 | J16 | Stecker-DC-2.1mm |
| 4 | K1,K2,K3,K4 | RZ03-1C4-D012 |
| 1 (¹) | L1 (¹) | 330 µH - 1 A PIS4728 (¹) |
| 14 | R1,R2,R3,R4,R5,R6,R7,R8,R41,R42,R43,R44,R45,R48 | 470 1/4W |
| 4 | R9,R11,R13,R16 | 1K 1/4W |
| 4 | R33,R34,R35,R36 | 220 Ohms 1/4W (For 5V inputs 5V) |
| 9 | R10,R12,R22,R37,R38,R39,R40,R46,R47 | 10K 1/4W |
| 2 | R14,R17 | 1K lineares Potentiometer |
| 2 | R15,R18 | 10K lineares Potentiometer |
| 3 | R19,R20,R21 | 4,7K 1/4W |
| 2 | R23,R24 | 10 1/4W |
| 8 | R25,R26,R27,R28,R29,R30,R31,R32 | 0K 1/4W ( Brücken, wenn Du keine Audio-Trafos verwendest ) |
| 4 | Tr1,Tr2,Tr3,Tr4 | ETAL P1200 |
| 1 (¹) | X1 (¹) | LM2575T-5 (¹) |
| 1 | X2 | KIM-055L |
| 1 | F1 | Sicherung TR5 2A |
| 4 | SONSTIGES | Hülsen 10mm M3 weiblich + Schraube M3 |
| 1 | SONSTIGES | Stiftleisten HE14 2,54mm, rechts 1×36 |
<note>(¹) Diese Bauteile werden nicht gebraucht, wenn X2 KIM-055L für die 5V-Stabilisierung verwendet wird:
- C2,
- D2,
- L1,
- X1 (LM2575T-5)
</note>
Die Leiterplatte der SVXLink Card
Schrit für Schritt Anleitung
Spannungsversorgung
Spannungsversorgung mit dem Modul KIM-055L
Liste der zu installierenden Komponenten :
- X2 5V Transformator KIM055
- Verbinder DC 2,1mm J16 oder J17 Screw terminal.
- Diode D1 1N5820
- C1 and C3 Kondensator 220μF 16V
- Sicherung F1 TR5 2A
- 2X Stiftleisten HE14 Abstand 2,54mm rechts 1×2
Test der 5V Ausgangsspannung
PTT & SQUELCH
PTT/SQUELCH Zusammenbau
Liste der einzubauenden Komponenten:
- IC8 ULN2003
- IC3 CNY74-4
- R1 à R8, R45, R48 470 Ω
- R9, R11 1 kΩ
- R10, R12, R46, R47 10 kΩ
- D3, D4 Led rot, 3mm (mit + auf der R-Seite, das längere Bein)
- D5, D6 Led grün, 3mm (mit + auf der R-Seite, das längere Bein)
- D7, D8 Dioden 10BQ015
- 2X Stiftleisten HE14 Abstand 2,54mm rechts 1×2
AUDIO EIN/AUS
Liste der einzubauenden Komponenten:
- C4 bis C11 C 10μF
- R13 und R16 1 kΩ
- R14 und R17 Potentiometer 1 kΩ
- R15 und R18 Potentiometer 10 kΩ
- J4,J8,J12,J14 3,5mm Audiobuchsen (Man kann auch die Pins J5,J9,J13,J15 zum Löten verwenden).
- TR1 bis TR4 Isolations-Transformator 600 Ohm, ETAL P1200 (Es gibt 2 Ausführungen - s. obiges Bild).
<note tip>Für die minimale Version der Karte (Audio, PTT, Squelch und Stromversorgung) ist der Zusammenbau an dieser Stelle abgeschlossen. Im Anschluß wird die Montage der optionellen Teile beschrieben. Wir werden den Raspberry Pi 2x20 Pin-Steckverbinder erst am Ende einlöten. Wenn Du die Repeater-Version ohne Link nicht verwendest, kann Letztere nicht eingelötet werden. </note>
EINGÄNGE ÜBER OPTOKOPPLER
Liste der einzubauenden Komponenten:
- R33 bis R36 220 Ω (Dieser Wert hängt von der Eingangsspannung ab - hier ist er für 5V ausgelegt)
- J26 Stecker, 2×5 Pins
- IC6 CNY74-4
- R37 bis R40 10 kΩ
WATCHDOG
Liste der einzubauenden Komponenten:
- IC5 MAX6369
- C14 C 0,1μF
- PIN 2×1 Löte die beiden Stecker ein. Der eine dient zum Aktivieren des Watchdog, und der andere (RUN) zum Verbinden von RUN oder dem P6-Anschluß vom Reset auf dem Raspberry Pi (modellabhängig). SET0 SET1 SET2 sind Lötbrücken zum Bestimmen der Zeit bis zum Rücksetzen des Relais, wenn es kein Signal aussendet.
Ein Watchdog „MAX6369“ ist ein eigenständiges IC. Wenn dieses keinen Spannungspuls empfängt (System-Crash), wird es nach einer vordefinierten Zeit das System zurücksetzen.
Datenblatt:MAX6369-MAX6374.pdf
Wenn die Boot-Zeit 10 Sekunden überschreitet, wird empfohlen, die Zeit für das Erkennen (Timeout) auf den Größtwert zu setzen. Wie in der Tabelle zu sehen, sind die 3 Brücken SET0, SET1 and SET2 zu schließen (alle 3 Paare einlöten).
Anschlüsse für I2C und 1 WIRE (Eindraht)
Hierbei geht es lediglich um die Verlängerung der auf dem Raspi befindlichen Anschlüsse.
Liste der einzubauenden Komponenten:
- J20 und J21 Installation der 3 Steckverbinder für 1WIRE-Sensoren.
- IC2 DS18B20 TemperaturSensor
- R21 4,7 kΩ Widerstand
Relais
Liste der einzubauenden Komponenten:
- IC1 ULN2003
- D13 bis D16 grüne Diode 3mm, (mit + am längeren Bein)
- R41 bis R44 470 Ω Widerstände
- D9 bis D12 Dioden 1N4148
- K1 bis K4 Relais 12V/16A
- J28 bis J31 3-polige Schraubanschlußklemmen
A/D Konverter
Liste der einzubauenden Komponenten:
- IC7 MCP3204 R23 bis R24 10 Ω Widerstände
- C15 bis C18 0,1 µF
- R25 bis R32 (Spannungsteiler der Brücke), werden gemäß der zu messenden Spannungen bestimmt.
- Es verbleiben die Pins J25 5×1 und der Pin 2×1 für die Steckbrücke JP13 zum Verbinden der Massepunkte auf der Karte, falls erforderlich
RS232 Port
Liste der zu installierenden Komponenten :
- IC4 MAX3232
- C19 à C23 C 0,1µF
- PIN 3×1 wird genutzt zum Verbinden von RXD,TXD,GND auf einem DB9-Stecker, zum Beispiel.
Raspberry Pi Steckverbindung
Liste der zu installierenden Bauteile :
- 40-poliger Steckverbinder, weiblich
- C12, C13 0,1 µF
- J2,J6,J10 RJ12 oder PINs zum Löten
Der Raspi wird auf die Karte geschraubt mit 4 10mm-Abstandshülsen und 8 M3-Schrauben. Dies ist eine provisorische Montage, denn Du wirst für eine sichere Anbringung in einem Gehäuse Abstandshalter einsetzen müssen.

































